433 MHz receiver

Alt hvad der angår modtager, sender og perifer enheder.
Besvar
Brugeravatar
oz4zat
Indlæg: 162
Tilmeldt: lør dec 05, 2015 16:29

433 MHz receiver

Indlæg af oz4zat »

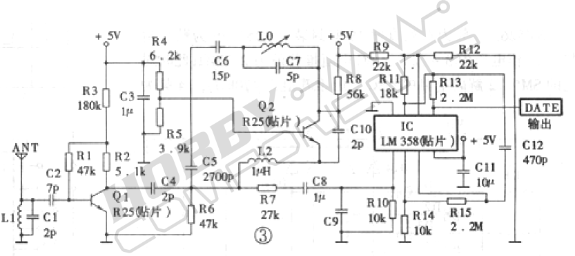
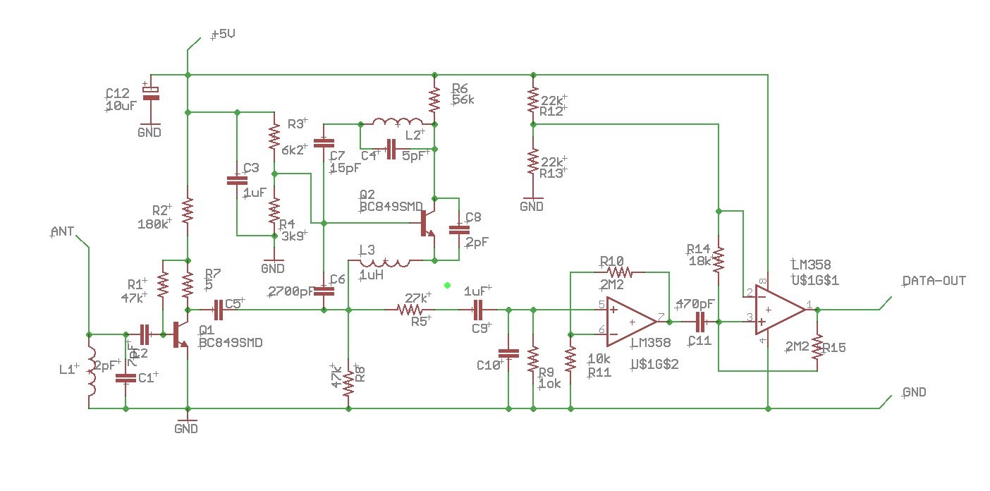
I et igangværende projekt benytter jeg et 433 MHz sender- og modtagermodul som jeg har købt på ebay (http://forum.hobbycomponents.com/viewto ... =25&t=1324)

Jeg har den uvane, at jeg gerne vil forstå, hvordan tingene fungerer, og her har diagrammet over modtageren voldt mig lidt problemer:
så vidt jeg kan se er Q1 et HF-trin og Q2 en afart af en colpitt-oscillator som samtidig fungerer som AM-detektor. (?)

Jeg var ved at stirre mig blind på diagrammet idet jeg ikke kunne se formålet med C5 og C6 og den (signalmæssigt) svævende basis på Q2. Derfor har jeg omtegnet det og tilføjet en junction, der hvor jeg ḿener den skal være:

Den dobbelte op-amp fungerer dels som en gange-23-forstærker, dels som en komparator med hysterese.

Nu har jeg målt på printet med et Ohm-meter, og det viser sig, at Q2s base ER forbundet som vist på min udgave af diagrammet.

Iøvrigt fungerer systemet udmærket og man kan føje endnu et par brikker til forureningen af 70 cm-båndet.
:oops:
HCMODU0088_Schematic.png
MX-05-receiver.jpeg
Har jeg mon forstået det rigtigt ?

/søren/4zat
Glemmer du, så husker nettet
bit for bit ...
Brugeravatar
oz4zat
Indlæg: 162
Tilmeldt: lør dec 05, 2015 16:29

Re: 433 MHz receiver

Indlæg af oz4zat »

For yderlige info kig her:
https://edr.dk/da/forum/433-mhz-modtager-0

/søren/4zat
Glemmer du, så husker nettet
bit for bit ...
oz5lg
Indlæg: 7
Tilmeldt: lør maj 14, 2016 15:53

Re: 433 MHz receiver

Indlæg af oz5lg »

Hej Søren

den slags detektorer, byggede jeg en gang først i 60serne, det er en selvquensende detektor ,med en meget stor
forstærkning, og den virker på den måde, at den går ind og ud af sving, på en frekvens, over lavfrekvens ca 20khz-
100khz, så ophæver den tabet i diverse kredse,den kan give en forstærkning på 1000000 gange,blev forøvrigt
brugt under WWW2 som lokal tranceiver meget ustabile, men kunne bruges,2 transistorer så har du en meget
følsom modtager,jeg kunne skrive en hel bog om emnet ,så jeg holder nu,håber det er bevarelse nok,foresten
AM og( FM på flanken )

VENLIG HILSEN OZ5LG Leif
Brugeravatar
oz4zat
Indlæg: 162
Tilmeldt: lør dec 05, 2015 16:29

Re: 433 MHz receiver

Indlæg af oz4zat »

Hej leif

Jeg er tilbøjelig til at give dig ret.

I min ungdom kaldte man det for en "superregenerativ" modtager - sådan benævnes den også her:
https://www.aliexpress.com/item/Free-Sh ... 59280.html og om princippet kan man læse her:
https://en.wikipedia.org/wiki/Regenerative_circuit

Min første 2-meter modtager var faktisk sådan en - med et RV12P2000 - dens lydkvalitet var ikke imponerende og især FM-signaler krævede en blid hånd på dens kontroller ;-)
Og så var den - som alle oscillerende regenerative modtagere uden HF-trin - noget af "æter-forurener" - så hverken naboer eller nærtboende radioamatører var begejstrede for den.
Jeg søgte lidt i gamle OZ, og i OZ oktober 1945, side 177 ff - bragte OZ7T en fin beskrivelse af modtageprincippet :
https://edr.dk/da/content/oz-1945-10

Venlig hilsen
/søren/4zat

ps. prøve at google med denne søgesætning - så vælter det frem med artikler fra fyrrene og halvtredserne:
superreg site:edr.dk
Glemmer du, så husker nettet
bit for bit ...
oz5lg
Indlæg: 7
Tilmeldt: lør maj 14, 2016 15:53

Re: 433 MHz receiver

Indlæg af oz5lg »

Hej Søren

Det er derfor, der skal et hftrin foran,for at undgå hf på antennen.
Det er sprøjst at se en gammel teknik, er kommet til ære og værdighed
igen, det har selvfølgelig noget med prisen at gøre!!!!!!!!!!!! :D


Venlig hilsen Leif
Besvar